在日常工作中,经常遇到需要输入密码的地方。为此,设计了这个设备,可以通过开锁的动作来完成密码的输入。
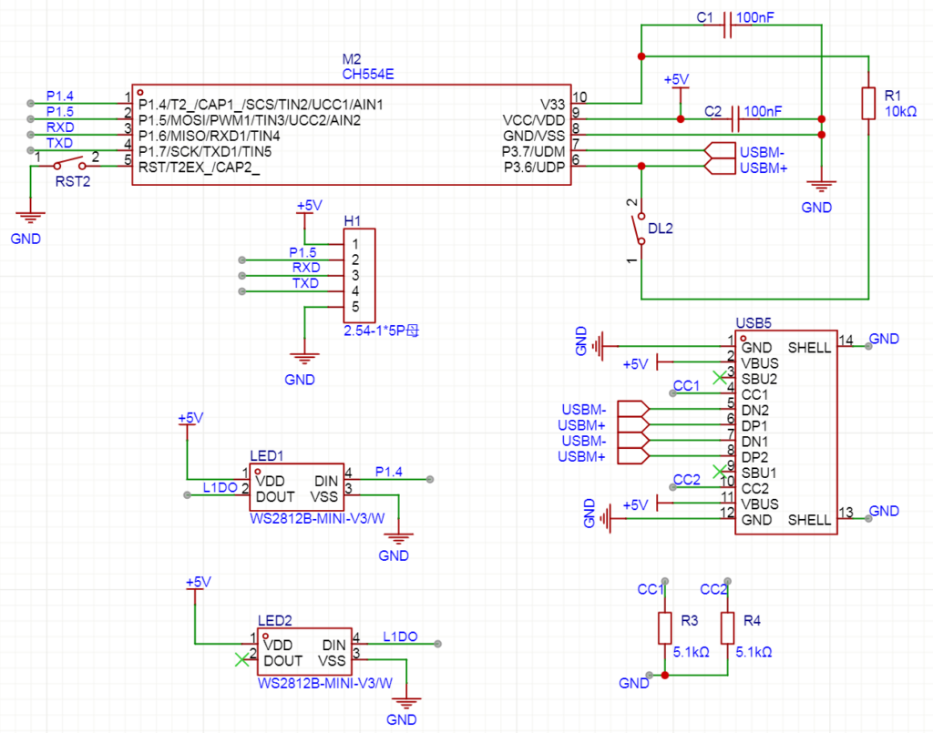
基本的原理是:使用CH554模拟一个 USB键盘设备,上面还有一个USB CDC。首次使用时,通过一个网页的 WebSerial 功能将要输入的密码设置存储在CH554中。然后通过判断卓朗齐的钥匙开关(ZLQ9Y)电平来判断是否有开锁的动作。如果有开锁动作,那么读取存储的密码然后从USB键盘输入到电脑中。这样就模拟了人手工输入密码的过程。
电路图:

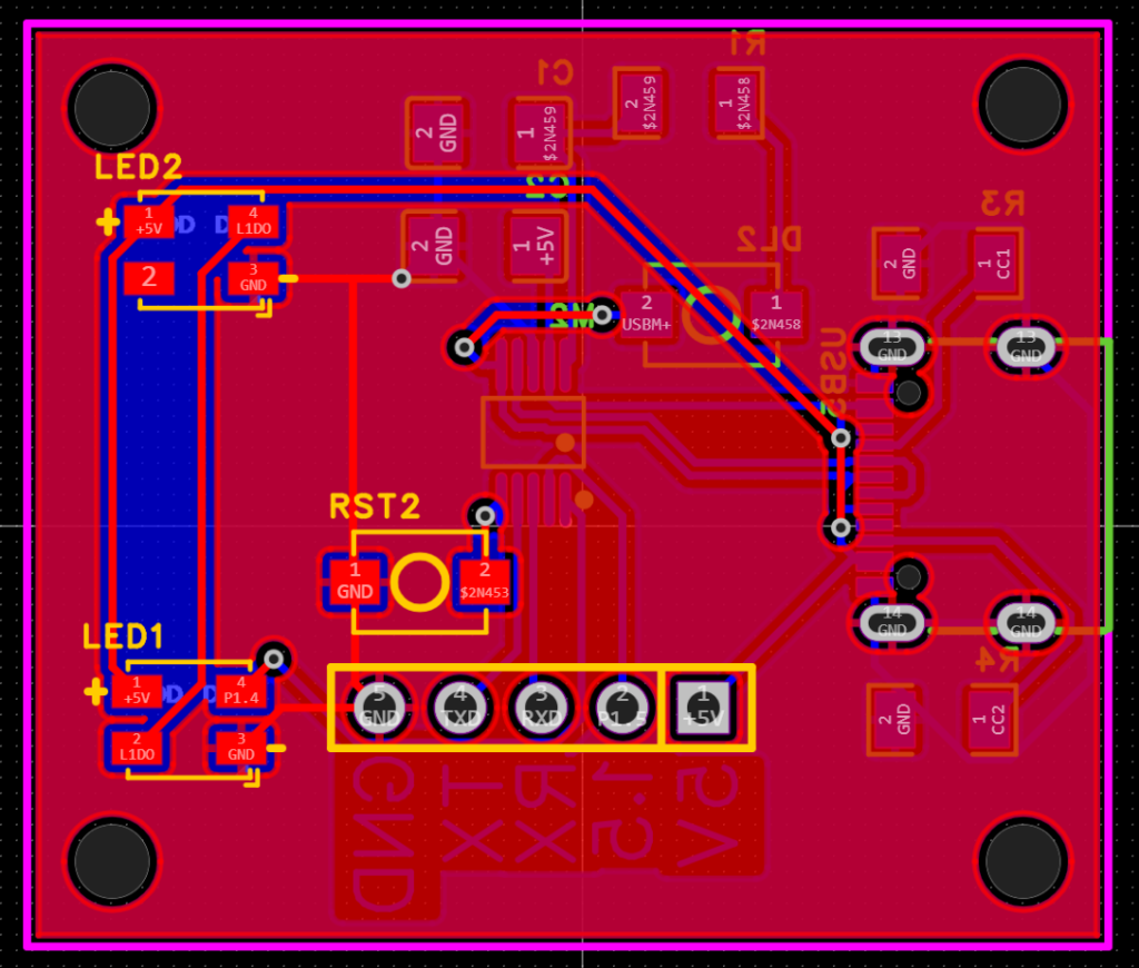
PCB:


3D 外壳设计图:
Arduino代码
SCH 和 PCB (立创EDA专业版)
用于对设备设置密码的网页
工作的视频