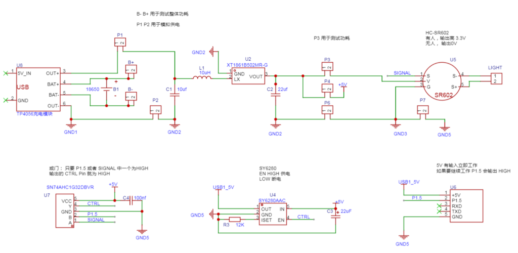
这是一个小夜灯底板,使用TP4056充电模块对一个 18650电池进行充放电管理。
这个模块通过Type-C 可以输入 5V 充电,充电截止电压 4.2V, 最大充电电流1A. 电池过放保护为2.5V.
就是说当电池电压小于2.5V时自动截止输出,实现电池的保护功能。
电池通过上述模块的输出经过XT1861B502MR 芯片升压到5V 提供给后端使用。
人体感应模块是 SR602 基本参数如下,有人输出 3.3V电平,无人时输出 0V.

SR602 信号连接到SN74或门,同时还有一个信号一同参与运算,这样可以实现控制。
比如,SR602模块当前输出是 10s, 但是我们期望20s后才切断,因此用单片机输出另外一个信号参与运算,
这样就保证了20s都不会切断电源。
电路图设计:

PCB设计:

完整的电路图和 PCB下载(立创专业版):